行业资讯
行业资讯
行业资讯
Industry News
羊肉品质研究和相关指标推荐
2025-12-01

我们谈论优质羊肉时,我们在谈论什么?是入口即化的嫩度、浓郁醇厚的风味以及丰富的营养价值。羊肉品质是一个复杂的系统,由感官特性、营养组成和肌肉微观结构共同决定,并受品种、饲养和加工方式的影响。优质羊肉应具备良好的感官体验,如嫩度、多汁性和风味;丰富的营养成分,包括高质量蛋白质、必需氨基酸和不饱和脂肪酸;以及良好的肌肉微观结构,如肌纤维类型和胶原蛋白含量。这些因素相互作用,共同决定了羊肉的品质。


.羊肉品质的基本概念

羊肉品质是指肉品在感官、营养和功能层面的综合表现。感官属性包括肉色、光泽、嫩度、多汁性和风味等,是消费者最直观的评价依据。研究表明,肉色的L*(亮度值)、a*(红绿值)、b*(黄蓝值)参数以及脂肪的分布直接影响视觉接受度;而适度的肌内脂肪(IMF)能够提升肉的柔软度和风味释放,使整体口感更佳[1]。在营养层面,羊肉富含高质量蛋白质和必需氨基酸,IMF中的不饱和脂肪酸(尤其是ω-3)比例越高,健康价值越突出,在烹调过程中仍能保持良好的感官评分,说明营养改良与感官接受度可以兼顾,草饲体系往往能显著提升ω-3含量[1]。因此,感官与营养特性相互作用,共同决定了羊肉的整体品质水平。

组织结构是决定羊肉感官品质的根本因素。不同肌肉纤维类型(Ⅰ型与Ⅱ型)在剪切力和嫩度上存在显著差异,Ⅰ型纤维比例高的部位通常更柔软;同时,屠宰后pH、温度以及胶原蛋白含量也会影响肉的硬度和保水性。实验证实,WarnerBratzler剪切力与感官嫩度呈负相关,pH较高或胶原含量过多均会导致肉质变硬[2]综合来看,羊肉品质的基本概念涵盖感官特征、营养成分以及肌肉组织结构三大维度,它们相互作用决定了最终的食用体验。


.影响羊肉品质的主要因素

羊肉品质的感官、营养与组织结构是决定其整体价值的核心要素,而这些要素又受到动物本身生物学特征的显著调控。品种是影响脂肪酸组成和风味的关键因素,不同品种在IMF含量、单不饱和脂肪酸比例以及特定风味化合物上存在显著差异,进而导致感官评分的明显分层[3]性别方面,雌性羔羊的感官评价普遍略高于雄性,尤其在嫩度和多汁性上表现更佳,尽管差异有时不显著,但整体趋势仍倾向于雌性更优。屠宰年龄同样对肉质产生复合作用,随着年龄增长,胶原交联增加导致肉的硬度上升、嫩度下降;然而适度延长屠宰年龄可提升IMF,部分抵消硬度的负面效应,使得60 天左右的羔羊在柔软度与风味之间取得较好平衡[4]

屠宰及屠宰后处理是实现上述生物学优势的关键环节。预屠宰阶段的不当处理(如高强度搬运、长距离运输、使用牧羊犬驱赶等操作)会显著升高动物的应激水平,导致血浆皮质醇升高、乳酸积累以及最终pH上升,这些变化会增加肉的硬度并降低滴水损失和烹调损失,从而影响感官品质。屠宰后pH的变化直接关联肉的颜色和滴水损失:pH较高的肉在解冻后呈现更暗的颜色、红度下降,同时滴水损失随pH增高而降低[5]。屠宰方式(电击、捕捉螺栓或非电击)亦会影响后期品质;电击屠宰通常加速pH下降,提升水分保持能力,降低剪切力;而非电击或传统捕捉螺栓屠宰则可能导致更高的终点pH,进而增加滴水损失和剪切力。因此,合理的预屠宰管理、快速且适度的电刺激以及控制屠宰后冷却速率,是保证羊肉感官柔软、颜色鲜亮、保水性良好的关键技术手段[5]


.养殖管理对羊肉品质的影响

不同的饲养方式、饲养密度以及饲料配方是影响羔羊肉质的关键非遗传因素。放牧、半圈养(放牧+补充喂养)和全圈养三种模式在生长速度、重量和肉质指标上表现出显著差异:放牧羔羊的重量、蛋白质含量和肌肉嫩度普遍高于全圈养组,而全圈养组的脂肪沉积、重量和肉色(L*、a*)则更佳[6]。饲养密度同样影响肉质;低密度可提升肉的感官评分,而高密度则导致应激增加、肉质下降[7]。在饲料层面,补充能量或蛋白质的配方能够提高日增重,同时调节肌内脂肪(IMF)含量,进而改善肉的多汁性和风味[7]。综上,合理的养殖管理——包括适度放牧、适宜的圈舍密度以及科学的营养配方——能够在保持生长效率的同时,优化羊肉的感官柔软度、颜色稳定性和脂肪酸组成,从而提升整体品质。

近年来,大蒜来源的功能性饲料添加剂被证实可通过调节瘤胃微生物和代谢通路改善肉质。膳食大蒜素(或大蒜精)在山羊实验中显著降低背膘厚度、扩大眼肌面积,并延缓屠宰后pH下降,提升肉色的L*与a*值,减少烹调损失[8]。代谢组学分析显示,大蒜素可增加精氨酸、n3多不饱和脂肪酸(ALA、EPA、DHA)以及短链脂肪酸的产生,这些代谢产物通过抗氧化保护和脂质代谢调节,提高肉的嫩度并改善风味[8]。机制上,大蒜中的硫化物具有强抗氧化活性,能够抑制脂质过氧化;同时,活性成分通过cGMPPKG信号通路降低屠宰后羊肉僵硬度,维持肉色稳定性。综上,适量添加大蒜素类饲料成分是一种天然、可持续的营养干预手段,可在不改变基本养殖模式的前提下,进一步提升羊肉的感官品质和功能价值。


文献分享
日粮添加大蒜素对贵州黑山羊肉品质、抗氧化酶、肌纤维特性及风味成分的影响

羊肉品质研究和相关指标推荐

期刊名称:Meat Science

影响因子:6.1

DOI:https://doi.org/10.1016/j.meatsci.2025.109962

1.研究内容

本研究以3-4月龄贵州黑山羊公羔为对象,经75天(预试15天、正试60天)试验发现,日粮添加大蒜素可显著优化羊肉品质与肌肉抗氧化能力。在肉品质核心指标上,与对照组相比,低(L,0.5g/头/天)、中(M,0.75g/头/天)剂量组羊肉pH下降速率、亮度值、滴水损失及剪切力呈线性或二次显著降低(P<0.05),中剂量组红度值及色度值二次显著升高(P<0.01),有效延缓宰后肌肉pH下降、改善肉色稳定性,提升嫩度与保水性。抗氧化能力方面,低、中剂量组肌肉丙二醛(MDA)含量二次显著降低(P=0.003),中剂量组过氧化氢酶(CAT)活性显著升高(P=0.001)、超氧化物歧化酶(SOD)活性二次显著升高(P=0.012),中、高剂量组(H,1g/头/天)氧化型谷胱甘肽(GSSG)含量线性显著下降(P<0.05),表明大蒜素可增强抗氧化酶活性、抑制脂质过氧化,改善肌肉氧化稳定性。

大蒜素还能调控肌纤维特性、优化营养成分与风味物质,并通过分子机制促进营养沉积。肌纤维特性上,各剂量组肌纤维数量线性与二次显著降低(P<0.05),中剂量组肌纤维密度与平均横截面积最低,且慢肌纤维比例、肌红蛋白mRNA表达量及琥珀酸脱氢酶(SDH)活性升高,快肌纤维比例与乳酸脱氢酶(LDH)活性降低,推动肌纤维由快肌向慢肌转化。营养与风味方面,中剂量组水分、锌、粗蛋白、粗脂肪含量显著升高(P<0.05),有益脂肪酸(如单不饱和、多不饱和脂肪酸)含量增加且n-6/n-3比值降低,鲜味与必需氨基酸含量提升;同时,中剂量组肌内脂肪与肌苷酸沉积相关基因(FABP4、FASN、ADSL、ATIC)显著上调(P<0.05),特征风味醛类、内酯类化合物含量升高,差异代谢物富集于嘌呤代谢等通路。综上,0.75g/头/天为最优大蒜素添加剂量,可协同提升羊肉品质、营养价值与风味。


2.研究结果

(1)肉品质性状和肌肉抗氧化能力

研究结果表明,与对照组(CON)相比,M组的红度(a*)和色度值呈二次方增加(P<0.01)。此外,L组和M组的pH差值(ΔpH)和沃-布剪切力(WBSF)值呈二次方降低(P<0.05),亮度(L*)和滴水损失值呈线性和二次方降低(P<0.05)。

如图1所示,与对照组相比,L组和M组的丙二醛(MDA)浓度呈二次方降低(P=0.003)。此外,M组的CAT浓度显著升高(P=0.001),SOD浓度呈二次方增加(P=0.012)。然而,中剂量组(M)和高剂量组(H)的GSSG浓度呈线性降低(P<0.05)。

羊肉品质研究和相关指标推荐

图1.大蒜素对贵州黑山羊抗氧化活性的影响。MDA,丙二醛;T-AOC,总抗氧化能力;SOD,超氧化物歧化酶;CAT,过氧化氢酶;GSH-Px,谷胱甘肽过氧化物酶;GSSG,氧化型谷胱甘肽。数据以平均值(柱形)±标准误(竖线)表示,不同字母表示差异显著(P<0.05)。本研究其他图表的表述方式同图1。

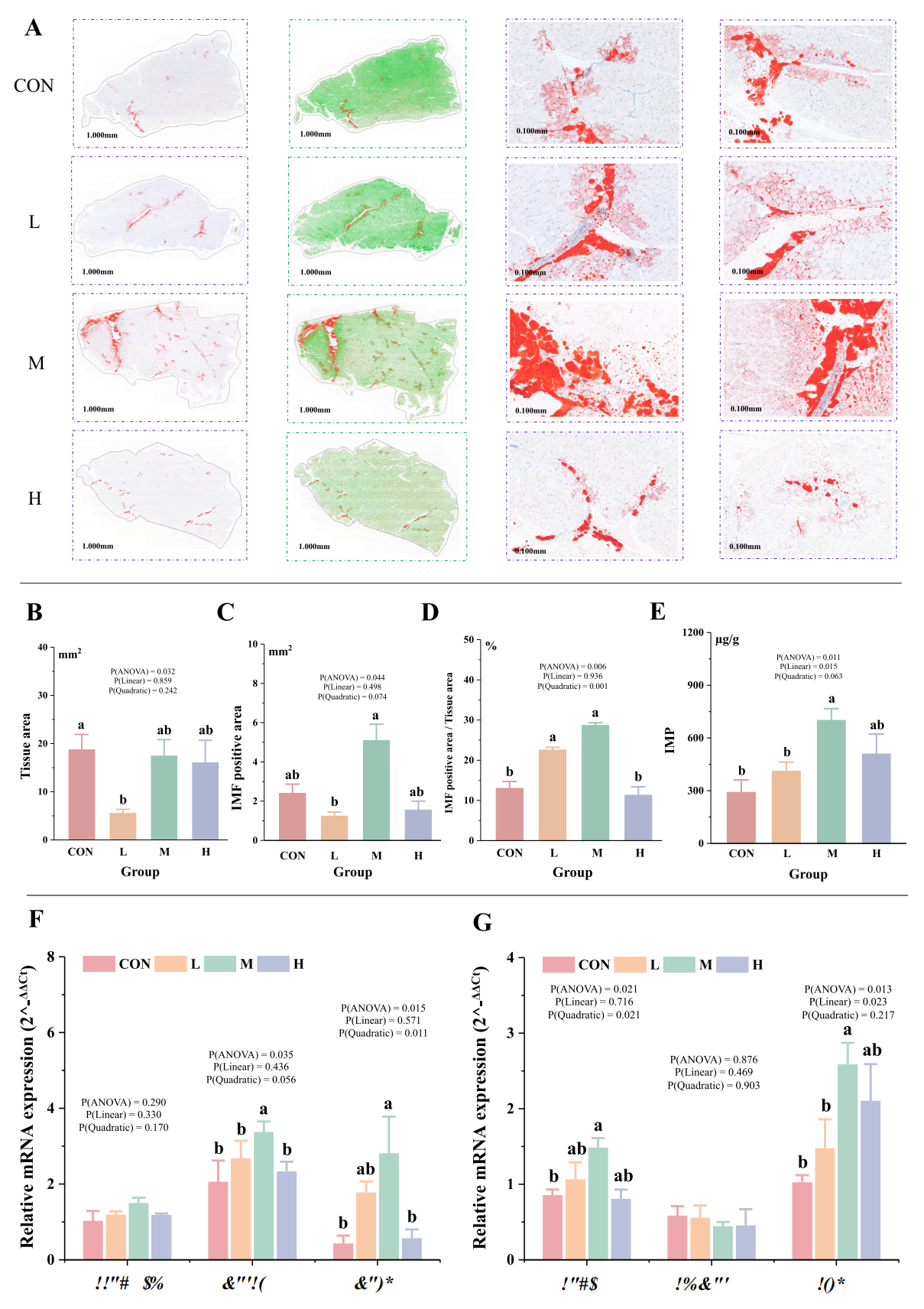
(2)肌苷酸(IMP)和肌内脂肪(IMF)

与对照组相比,L组和M组的肌内脂肪阳性面积/组织面积比值呈二次方增加(P=0.001)(图2A-D)。此外,M组的IMP浓度呈线性增加(P=0.015)(图2E)。脂肪酸结合蛋白4(FABP4)基因表达量在M组达到峰值(P=0.035)。M组的5-氨基咪唑-4-甲酰胺核糖核苷酸甲酰转移酶(ATIC)表达量呈线性上调(P=0.023),而脂肪酸合成酶(FASN)和腺苷琥珀酸裂解酶(ADSL)表达量呈二次方上调(P<0.05)(图2F-G)。

羊肉品质研究和相关指标推荐

图2.大蒜素对贵州黑山羊肌内脂肪(IMF)和肌苷酸(IMP)的影响。A,油红O染色的肌肉横切片(高倍镜与低倍镜视野);B,组织总面积;C,肌内脂肪(IMF)阳性区域面积;D,肌内脂肪阳性区域面积/组织总面积(即肌内脂肪占比);E,肌肉肌苷酸(IMP)含量;F,与肌内脂肪沉积相关的关键基因;G,与肌苷酸(IMP)合成相关的关键基因。

(3)营养成分和肌纤维特性

结果表明,M组羊肉中的水分和锌含量显著升高(P<0.05)。L组和M组的粗蛋白(CP)含量呈线性增加(P=0.007),而粗脂肪(EE)含量呈二次方增加(P=0.004)。

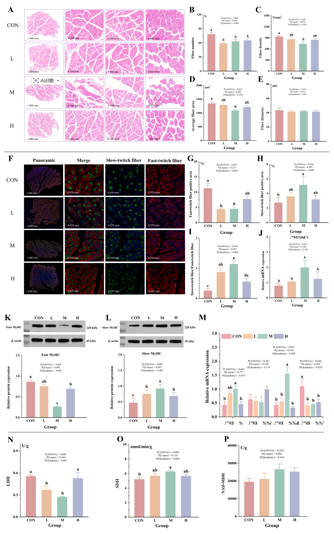
与对照组相比,添加低、中、高剂量大蒜素均能线性和二次方降低肌纤维数量(P<0.05)。同样,M组的肌纤维密度和平均肌纤维面积最低(图3A-E)。L组和M组的快肌纤维阳性面积呈二次方降低(P<0.05),而慢肌纤维/快肌纤维比值则呈相反趋势。M组的慢肌纤维阳性面积最高(P=0.036)(图3F-I)。此外,M组的肌红蛋白mRNA表达量最高(P=0.016)(图3J)。添加大蒜素可线性和二次方下调快肌MyHC蛋白表达(P<0.001),而上调慢肌MyHC蛋白表达(P<0.001),且M组的这些效应最为显著(图3K-L)。M组的肌球蛋白重链IIa(MyHC IIa)基因表达量最高(P=0.031),肌球蛋白重链I(MyHC I)基因表达量呈二次方上调(P=0.041)。此外,日粮添加大蒜素可线性和二次方下调肌球蛋白重链IIb(MyHC IIb)基因表达量(P=0.029)(图3M)。L组和M组的LDH活性呈二次方降低(P<0.001),而M组的SDH活性呈二次方增加(P=0.044)(图3N-P)。

羊肉品质研究和相关指标推荐

3.大蒜素对贵州黑山羊肌纤维特性及酶活性的影响。A,苏木精-伊红(H&E)染色的肌肉横切片(低倍镜、中倍镜与高倍镜视野);B,肌纤维数量;C,肌纤维密度;D,平均肌纤维面积;E,肌纤维直径;F,免疫荧光染色结果(低倍镜与高倍镜视野);G,快肌纤维阳性区域面积;H,慢肌纤维阳性区域面积;I,慢肌纤维阳性区域面积/快肌纤维阳性区域面积(即慢/快肌纤维比值);J,肌红蛋白基因的相对mRNA表达量;K-L,蛋白质免疫印迹(Western blotting)检测的快、慢肌球蛋白重链(MyHC)蛋白质表达水平;M,肌球蛋白重链I型(MyHC I)、IIx型(MyHC IIx)、IIa型(MyHC IIa)及IIb型(MyHC IIb)的mRNA表达量;N~P,琥珀酸脱氢酶(SDH)、乳酸脱氢酶(LDH)及烟酰胺腺嘌呤二核苷酸依赖的苹果酸脱氢酶(NAD-MDH)的酶活性。

(4)脂肪酸谱、氨基酸谱和挥发性风味物质

研究结果表明,与CON组相比,M组的C8:0、C12:0、C13:0、C18:0、C18:1、C20:1 n-9、C22:1、C22:2和C23:0脂肪酸浓度以及总饱和脂肪酸(SFA)、总不饱和脂肪酸(UFA)、总单不饱和脂肪酸(MUFA)和总多不饱和脂肪酸(PUFA)含量均显著升高(P<0.05)。相反,ω-6/ω-3脂肪酸比值(Σn-6/Σn-3)降低。L组和M组的C20:0和C20:2浓度呈线性和二次方增加(P<0.01),C20:3 n-3和总Σn-3浓度呈二次方增加(P<0.05)。L组的动脉粥样硬化指数(AI)最低(P=0.045)。

L组和M组的亮氨酸含量显著高于CON组(P<0.05),而苏氨酸、赖氨酸和必需氨基酸(EAA)含量呈二次方增加(P<0.05)。此外,M组的谷氨酸(Glu)、总氨基酸(TAA)、鲜味氨基酸(UAA)和功能氨基酸(FAA)含量最高(P<0.05)。值得注意的是,M组的丝氨酸、丙氨酸、异亮氨酸和苏氨酸含量也呈二次方增加(P<0.05)。

挥发性风味化合物分析共鉴定出25种醛类、酮类和酯类化合物、9种萜类化合物、2种烃类化合物、8种苯及其衍生物、7种醇类和胺类化合物以及1种含氮化合物。与CON组相比,L组和M组的庚醛、顺式-7-癸烯醛、(E)-2-壬烯醛和2-甲基丙酸戊酯浓度显著升高(P<0.05)。此外,M组的辛醛、γ -辛内酯、(E,E)-2,6-壬二烯醛、(E,Z)-2,6-壬二烯醛、2,2,6-三甲基环己酮、芳樟醇、2-甲氧基苯酚和2-甲氧基-5-甲基苯酚含量显著升高(P<0.05)。令人意外的是,M组的1-辛烯和甲酚浓度显著低于CON组和H组(P<0.05)。大蒜素添加量与肌肉组织中庚醛、2-甲基丙酸戊酯、1-辛烯和2-甲氧基苯酚的浓度呈二次方关系(P<0.05)。

(5)代谢组学

对贵州黑山羊背最长肌的主成分分析(PCA,图4A)、偏最小二乘判别分析(PLS-DA,图4B)和正交偏最小二乘判别分析(OPLS-DA,图4C)结果显示,同一组内样品的代谢组学特征相似,而组间存在显著差异。韦恩图(图4D)、火山图(图4E)显示,H组与CON组相比鉴定出34种差异代谢物(3种上调,31种下调),L组与CON组相比鉴定出27种差异代谢物(均下调),M组与CON组相比鉴定出32种差异代谢物(3种上调,29种下调)。此外,三组比较(H vs.CON、L vs.CON和M vs.CON)共有8种差异代谢物,H组与CON组和L组与CON组共有14种差异代谢物,H组与CON组和M组与CON组共有15种差异代谢物,L组与CON组和M组与CON组共有11种差异代谢物。差异代谢物的层次聚类分析显示,添加大蒜素组与对照组的代谢物表达丰度存在显著差异(图4F)。

KEGG分析(图G-H)显示,H组与CON组相比,差异代谢物主要富集在嘧啶代谢、精氨酸和脯氨酸代谢以及柠檬酸循环(TCA循环)通路;L组与CON组相比,差异代谢物主要富集在β-丙氨酸代谢、丙氨酸-天冬氨酸-谷氨酸代谢以及泛酸和辅酶A生物合成通路;M组与CON组相比,差异代谢物主要富集在嘌呤代谢、甘油磷脂代谢以及戊糖和葡萄糖醛酸互变通路。

羊肉品质研究和相关指标推荐

图4.大蒜素对贵州黑山羊代谢组学的影响。A-C,主成分分析(PCA)、偏最小二乘判别分析(PLS-DA)及正交偏最小二乘判别分析(OPLS-DA)散点图;D,维恩图展示三组比较(H vs.CON,L vs.CON,M vs.CON)中与京都基因与基因组百科全书(KEGG)代谢通路相关的差异代谢物重叠情况(红色代表上调代谢物,蓝色代表下调代谢物);E,火山图(红色圆圈代表上调代谢物,蓝色圆圈代表下调代谢物,灰色圆圈代表无显著差异的代谢物);F,差异代谢物的层次聚类分析热图(红色表示上调状态,蓝色表示下调状态);G-H,前20富集的KEGG通路。


3.结论

本研究探讨了大蒜素对贵州黑山羊肉品质的影响。结果表明,大蒜素可改善肉品质性状、营养成分、肌肉抗氧化活性和肌纤维特性,同时通过上调相关基因促进IMF和IMP的沉积。此外,大蒜素还能重构脂肪酸谱、氨基酸谱和挥发性风味物质组成。因此,山羊肉的整体品质、营养价值和健康特性得到显著提升。这些结果为畜牧业提供了宝贵的参考。在实际养殖条件下,建议添加0.75g/只/天的大蒜素作为改善山羊肉品质的最佳剂量。然而,尽管本研究首次对大蒜素改善贵州黑山羊肉品质的效果进行了相对全面的分析,但仍存在局限性。未来需要进一步研究大蒜素影响肉品质的分子机制。


参考文献: 

[1]Mercan L, Cam M A, Olfaz M, et al. Fatty acid profile and sensory properties of lamb meat from males of five indigenous breeds[J]. Archives Animal Breeding, 2022, 65(3): 341-352.

[2]Warner R D, Jacob R H, Edwards J E H, et al. Quality of lamb meat from the Information Nucleus Flock[J]. Animal Production Science, 2010, 50(12): 1123-1134.

[3]Budimir K, Mozzon M, Toderi M, et al. Effect of breed on fatty acid composition of meat and subcutaneous adipose tissue of light lambs[J]. Animals, 2020, 10(3): 535.

[4]Álvarez C, Koolman L, Whelan M, et al. Effect of pre-slaughter practises and early post-mortem interventions on sheep meat tenderness and its impact on microbial status[J]. Foods, 2022, 11(2): 181.

[5]Sutherland M A, Worth G M, Stuart A D, et al. Effect of pre-slaughter handling, exercise and the presence of a dog on lamb welfare and meat quality[J]. animal, 2016, 10(8): 1360-1367.

[6]Liu Y, Li R, Ying Y, et al. Non-genetic factors affecting the meat quality and flavor of Inner Mongolian lambs: A review[J]. Frontiers in Veterinary Science, 2022, 9: 1067880.

[7]Yu D G, Namgung N, Kim J H, et al. Effects of stocking density and dietary vitamin C on performance, meat quality, intestinal permeability, and stress indicators in broiler chickens[J]. Journal of animal science and technology, 2021, 63(4): 815.

[8]Zeng W, Shen X. Effects of Dietary Garlic Skin Based on Metabolomics Analysis in the Meat Quality of Black Goats[J]. Foods, 2025, 14(11): 1911.